La logística inversa se ocupa del retorno de mercancías o residuos y se perfila como una parte crucial en todo proceso productivo o comercial a día de hoy.
Índice del Contenido:

Funciones:
Empecemos por el principio, ¿qué es la logística inversa?
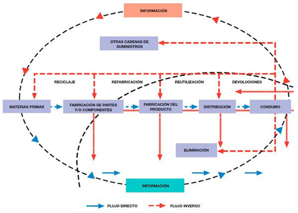
La logística inversa se encarga de todo aquello derivado de la gestión de la cadena de suministro, del traslado de bienes desde el usuario o consumidor hacia el fabricante o bien hacia puntos de recogida. ¿Por qué? Para su reutilización, reciclaje o, en última instancia, su destrucción. El impacto medioambiental es algo que está haciendo mella en multitud de sectores profesionales. Podemos afirmar que toda actividad económica produce residuos, y fomentar la reutilización, el reciclaje o la reducción de los mismos es cada vez más importante para la sociedad. La logística inversa se ocupa del retorno de mercancías o residuos y se perfila como una parte crucial en todo proceso productivo o comercial a día de hoy.
La logística inversa trata diferentes operaciones: la gestión de material sobrante de inventario, la devolución de compras a proveedores, la reutilización de embalajes, la devolución de ciertos productos electrónicos e informáticos (por ejemplo, electrodomésticos), la gestión de residuos en general...
Podemos decir, en este contexto, que un técnico en logística inversa se ocupa de la gestión de esos residuos en la cadena de suministro y su retorno sea a proveedores, clientes finales o puntos de reciclaje. La reducción de la generación de residuos es tan necesaria en la actualidad que prácticamente todas las empresas dedicadas a la logística y el transporte cuentan entre sus filas con profesionales especializados en este área.
Gracias al desempeño de los profesionales en logística inversa, podemos hablar de unos beneficios claros en el sector:
-
El servicio mejora su rendimiento
-
La gestión de inventario se optimiza
-
Los beneficios empresariales aumentan
-
La satisfacción del cliente mejora
-
La legislación ambiental se cumple
-
Disminuyen los costes de inventario
Esta actividad logística ha ido adquiriendo más y más importancia durante los últimos años. No en vano supone un importante ahorro si se ejecuta correctamente, y por ello las empresas buscan profesionales formados, especializados en el sector.
Curso Técnico de Logística
A Distancia150 horas 6 ECTSUna compañía sin una adecuada planificación logística no puede ser considerada como una empresa competitiva. Por esta razón, son altamente apreciados los perfiles con una visión integral de todos los procesos que integran la cadena de suministro, ya que se trata de personal calificado que comprende... ....
Requisitos y Estudios Necesarios:
¿Cómo ser técnico en logística inversa?
Uno de los caminos más habituales para dedicarse a este empleo tan demandado es mediante el estudio de formación profesional. Entre 26 familias profesionales, encontramos la rama de Comercio y Marketing. A su vez, dentro de esta oferta formativa, encontramos los siguientes ciclos formativos de grado superior:
-
Técnico Superior en Transporte y Logística
-
Técnico Superior en Comercio Internacional
Cualquiera de estas dos formaciones te preparará en todo lo relativo a la logística inversa, entre otras muchas materias relevantes para el sector. ¿Cómo se accede a una FP de grado superior de manera directa? Muy fácil, cumpliendo con al menos uno de los siguientes requisitos:
- Con el título de Bachillerato o equivalente, o bien con un documento que acredite que has superado todas las materias del bachiller.
- Con un título de Técnico (es decir, habiendo cursado formación profesional de grado medio).
- Habiendo superado el segundo curso de alguna modalidad de bachiller experimental.
- Teniendo otro título de Técnico Superior.
- Con un título universitario
- De no cumplirse estos requisitos, es posible el acceso mediante una prueba.
Por supuesto, si procedes de una carrera universitaria, también podrás especializarte con formaciones como el Máster en Dirección y Administración de Empresas MBA Especialidad en Logística y Transporte, de la IMF Business School.
Te puede interesar-> Cursos de SAP CRM
Datos y Estadísticas:
Claramente, la logística inversa presenta evidentes ventajas, por lo que el puesto de técnico en este ámbito se ha convertido en uno de los más demandados del sector.
Frente a la logística "tradicional", la logística inversa crea una imagen de marca comprometida para con el medio ambiente, favorece la sustitución de materias primas vírgenes por material reciclado, permite un gran ahorro de costes... y un largo etcétera. Podemos decir sin lugar a dudas que esta disciplina es una necesidad en el entorno logístico empresarial, así como una oportunidad para mejorar la cantidad y calidad del material reciclado en nuestro país.
Las empresas, además de buscar mejorar la calidad medioambiental, buscan aumentar sus beneficios. La logística inversa mata dos pájaros de un tiro.

El sector logístico es uno de los que más empleo genera anualmente a nivel mundial por eso siempre es recomendable estudiar algún curso de logística.
La globalización, el auge del comercio electrónico internacional y la inmersión tecnológica son "culpables" de la alta ocupación del sector. Es un buen momento para los técnicos en logística: sin duda, nos encontramos ante un ámbito con futuro.
Perspectiva Salarial, ¿Cuánto cobra Técnico en Logística Inversa?
El salario de un técnico en logística inversa puede variar en función de diferentes variables: la empresa para la que trabaje, su experiencia previa, la comunidad autónoma en la que ejerza... Podemos hablar de salarios comprendidos entre los 28.000 y los 45.000 euros anuales.
